
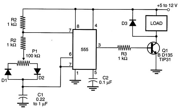
Figure 1 – The circuit
As in previous blocks, the value of resistors R1 and R2 must be found experimentally depending on the characteristics of the motor. The same is valid for Cl.
Darlington NPN power transistors can be used in this block. In that case, increase the value of R3, replacing it with a 4.7 k ohm or even a 10 k ohm resistor. The transistor must be installed on a heat sink.



