Obs. This project after be published in a Brazilian Magazine was included in my book CMOS Projects and Experiments (Newnes 1999)
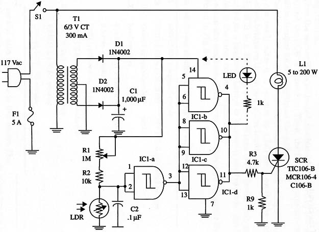
Note that the SCR is a half-wave device, so the incandescent lamp glows with half of its normal brightness.
Power comes from the ac power line, and sensitivity is adjusted by R1. The sensor is an LDR that should be placed as far as possible from the controlled lamp to avoid feedback. The LDR should receive only ambient or natural light.
Any small transformer rated from 100 to 500 mA can be used in this project. An LED to indicate power on is optional.
A schematic diagram of the Dark-Activated Lamp is shown in Fig. 1.

A 200 peak inverse voltage (PIV) SCR is used in this circuit. This SCR must be mounted on a heatsink. Take care with the high voltage lines, using appropriate wires and avoiding any contact with external parts of the device
IC1 - 4093 CMOS integrated circuit
SCR - TIC106, MCR106, or 0106 (200 PIV) silicon controlled rectifier
D1, D2 -1N4002 or equivalent silicon rectifiers
LDR - CdS photocell, Radio Shack 276-1657
S1 - SPST toggle or slide switch
F1 - 5 A fuse and holder
T1 - 6.3 V, 300 mA, CT transformer
L1 - 5 to 200 W, 117 V incandescent lamp
R1 - 1,000,000 ohm - potentiometer
R2 - 10,000 ohm, 1/4 W, 5% resistor
R3 - 4,700 ohm, 1/4 W, 5% resistor
R4 - 1,000 ohm, 1/4 W, 5% resistor
C1 - 1,000 µF, 25 WVDC electrolytic capacitor
C2 - 0.1 µF ceramic or metal film capacitor



