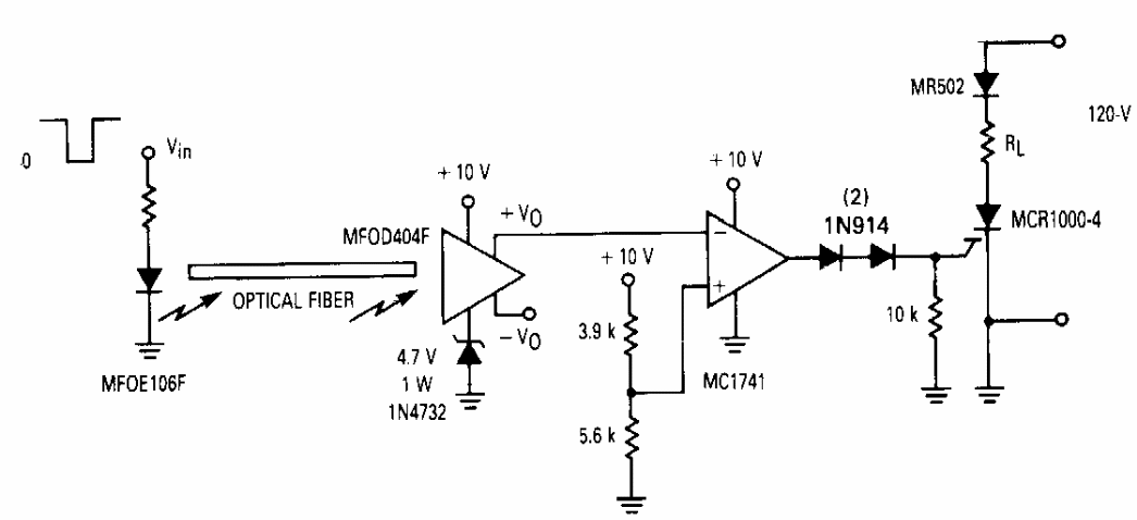
This circuit was found in Motorola documentation from the 1980s. The components are of the time, not currently common as operational and opto receiver.
This 1-transistor reflex receiver was found in a 1963 publication. The coil is for the mid wave...
Found in a European magazine from the 90s, this circuit emits beeps that are several seconds apart to...
This interface or shield circuit for instrumentation was obtained in a publication from the 90's....