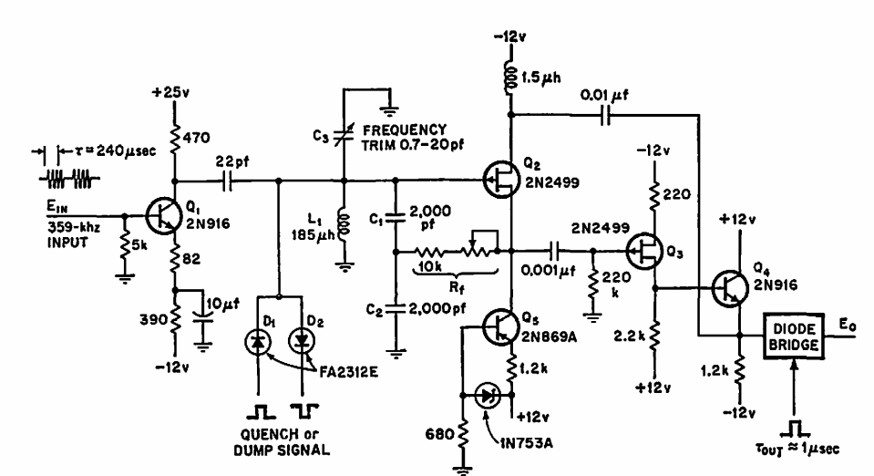
Found in a 1970 American publication, this circuit uses transistors of the time. These transistors may be replaced by current equivalents. The factor Q is greater than 3 000.
This circuit can be used in instrumentation to obtain a very high input impedance for measurement of...
This application is from a circuit manual from the 90s and only works with incandescent lamps. The triac...
This TTL pulse stretcher or stretcher was found in a 90's EDN. The time constant R x C1 determines...