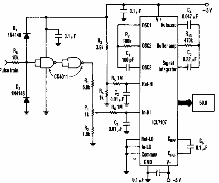
Found in an 80's Electronic Design, this circuit is based on the ICL7107 which is not an easy component to obtain today. The circuit is compatible with TTL and CMOS.
This very low frequency amplifier has a gain of 1,000 and was found in a 1967 documentation. The circuit is...
April 2017 - Mouser Electronics has the bq25890H integrated circuit consisting of a single 5 A...
This circuit was obtained in an old US 1974 documentation when Nixie tube displays were common. The...