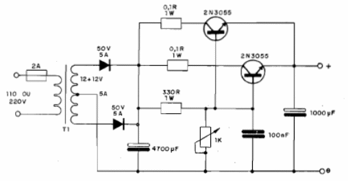
This circuit can be used to power loads up to 5 A and the transistors must be mounted on large heatsinks. The transformer must have a secondary wound rated to 5 A. The 1 k potenctiometer adjusted the output voltage and must be a wire wound type.

This circuit can be used to power loads up to 5 A and the transistors must be mounted on large heatsinks. The transformer must have a secondary wound rated to 5 A. The 1 k potenctiometer adjusted the output voltage and must be a wire wound type.
