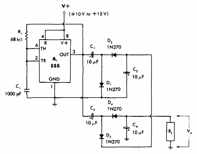
This circuit is from an American cookbook from 1977. The circuit generates a voltage of approximately 24 V with a maximum current of 10 mA from inputs in the range of 10 V to 15 V. The diodes can be the 1N4148 that are most common today.
This circuit is from an American cookbook from 1977. The circuit generates a voltage of approximately 24 V with a maximum current of 10 mA from inputs in the range of 10 V to 15 V. The diodes can be the 1N4148 that are most common today.