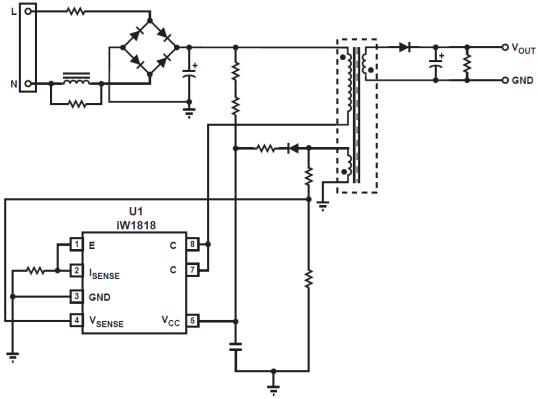
September 2016 - It can be purchased from Mouser Electornics the iW1818 of Dialog Semiconductor, a digital PWM controller offline for control of high-performance AC / DC power supplies that use control PWM flyback type. The device is indicated for security and industrial sensor applications.
Click here and see more details




