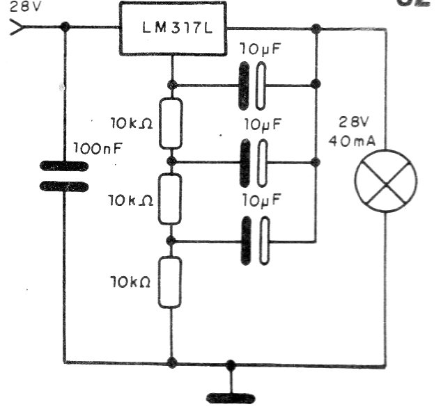
This circuit shows how to use a 3-terminal voltage regulator as a low frequency oscillator by controlling a small 28 V x 40 mA incandescent lamp. The frequency of the blinks is given by the capacitors and changes can be made to find lamps of other voltages.




