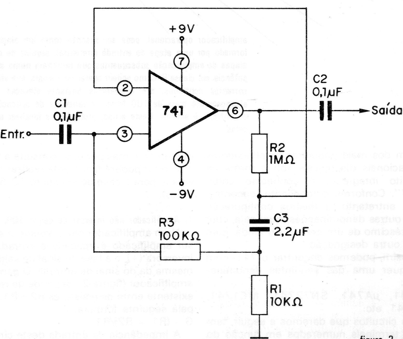
We found this common application of the 741 operational amplifier in a 1977 documentation. The circuit requires a symmetrical source of 6 to 12 V and the gain is given by the relationship between R2 and R1. Other operational amplifiers can be used. The circuit is for audio signals.




