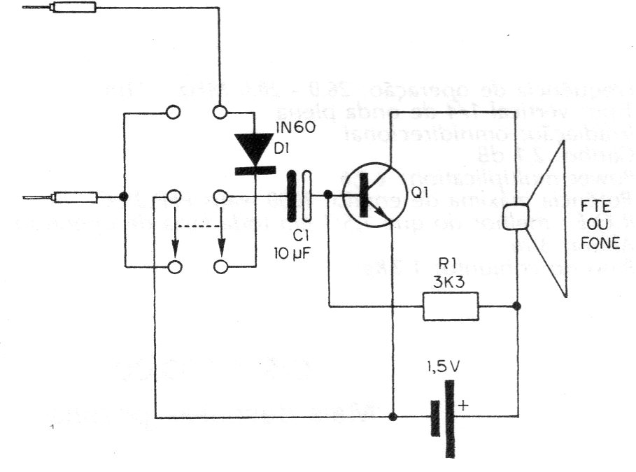
This follower, found in a 1982 documentation, has only one amplification step, but it helps in the simplest tests with signals that are not too weak. The circuit is powered by a single battery and Q1 can be any general purpose NPN like BC548.
This follower, found in a 1982 documentation, has only one amplification step, but it helps in the simplest tests with signals that are not too weak. The circuit is powered by a single battery and Q1 can be any general purpose NPN like BC548.