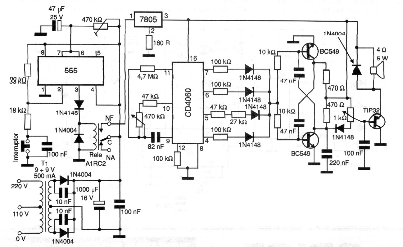
This circuit was found in a 2000 documentation. The circuit generates a sequence of notes programmed by the 4060 outputs and with speed adjusted in two trimpots. The circuit includes the power supply and an amplifier stage that powers a small speaker. The ringing time is adjusted in the trimpot next to the 555.




