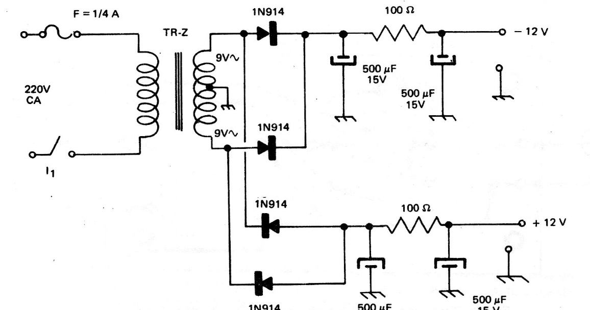
This symmetrical power supply with a current of the order of 100 mA was found in an old documentation. The transformer is 9 V, and the power supply has no regulation. Zeners can be added in parallel with the output, according to the desired voltage.
This symmetrical power supply with a current of the order of 100 mA was found in an old documentation. The transformer is 9 V, and the power supply has no regulation. Zeners can be added in parallel with the output, according to the desired voltage.