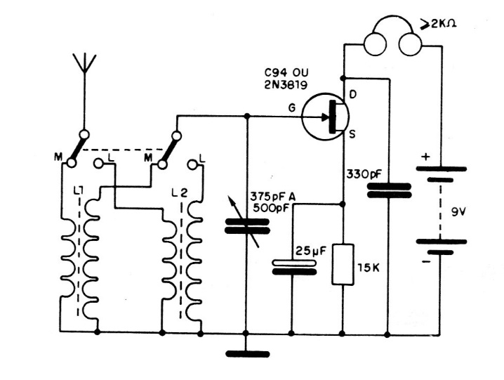
This simple receiver with junction FET uses a high impedance magnetic earphone (over 2 k). Power can be supplied by batteries, battery, or phone. In the scheme we have coils for two bands, but we can have one for medium waves. In this case the primary can have 20 turns and the secondary 80 turns of wire 28 in a ferrite rod.




