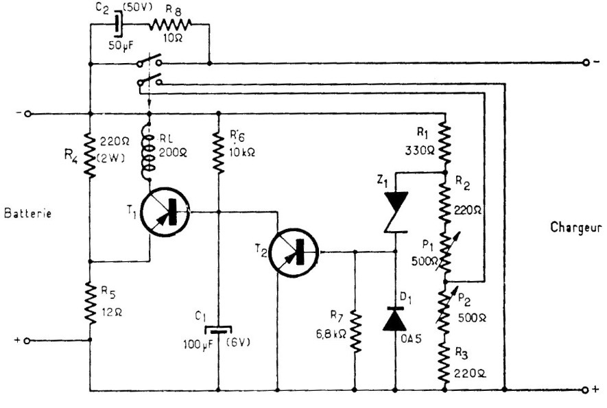
This circuit, for automotive use, was obtained in a European publication from the 1980s. The transistors are from that time and can be replaced by modern equivalents such as BD136. The relay is a sensitive type with 12 V voltage and must be connected to an unregulated source.




