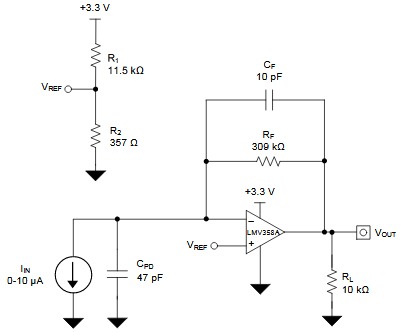
The integrated circuit used in this application is the Texas Instruments LMV358A, a low voltage operational amplifier. The circuit converts currents from 0 to 10 uA into voltages from 0.1 to 3.2 V. The supply is made with 3.3 V.

The integrated circuit used in this application is the Texas Instruments LMV358A, a low voltage operational amplifier. The circuit converts currents from 0 to 10 uA into voltages from 0.1 to 3.2 V. The supply is made with 3.3 V.
