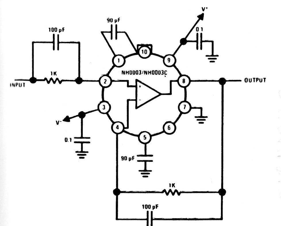
This voltage follower or amplifier with unit gain uses an unusual operational amplifier nowadays. The circuit can be implemented to use modern operationals. The power supply must be symmetrical.
Created to serve as a booster for TV signals in the UHF band, this circuit was found in the March...
With the appropriate choice of C1 and C2 it is possible to divide the frequency of a rectangular 3 V...
This circuit was found in the June 1970 Radio Electronics magazine. The power to the load is triac...