)
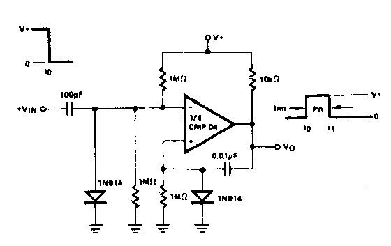
This circuit produces a single pulse on the trigger. We found it in documentation from the 70s. The operational amplifier is from that time, and modern equivalents can be tested.

)
This circuit produces a single pulse on the trigger. We found it in documentation from the 70s. The operational amplifier is from that time, and modern equivalents can be tested.
