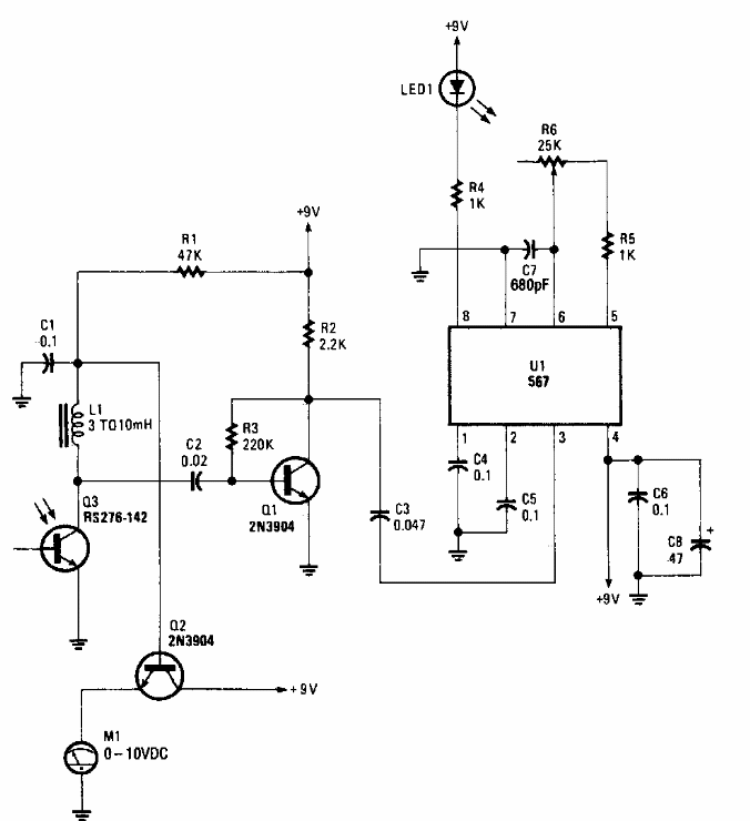
Found in Popular Electronics from the 90's, this tuned to infrared modulated receiver uses a PLL. The circuit has a signal strength indicator.
This useful power supply was found in an 1985 Italian publication, but can still be assembled...
This dimmer for 12 V incandescent lamps was found in a 1966 General Electric documentation. The circuit has...
With this circuit any number of 4017 integrated circuits can be connected in series. The circuit is...