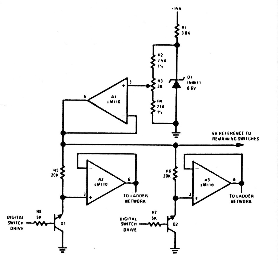
This circuit is a driver for R-2R network of AD converters. We found it in manufacturer documentation from the 1980s. The configuration can be adapted to be used with modern operationals.
This battery monitor circuit with the TLV379 low voltage operational amplifier was obtained in the...
We got this circuit from Radio Electronics from July 1990. The circuit mimics the sound of the red...
This configuration often addressed on this site is from a 2000 documentation. The circuit can be...