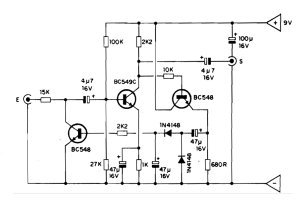
This circuit acts on the dynamic range of an audio signal, which can be useful for recording, transmission, or reproduction. The circuit is from an old documentation and must be powered by a 9 V battery or source with excellent filtering.

This circuit acts on the dynamic range of an audio signal, which can be useful for recording, transmission, or reproduction. The circuit is from an old documentation and must be powered by a 9 V battery or source with excellent filtering.
