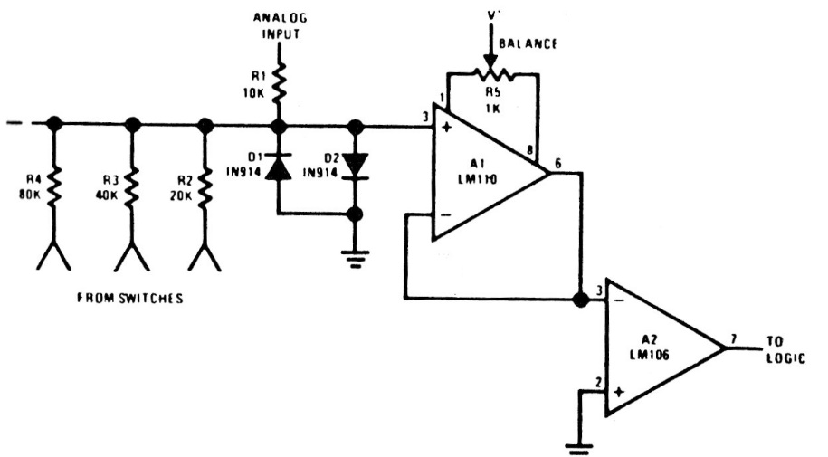
This circuit is from the manual of the components used, from the 80s. The circuit is valid for modern operationals. It contains an R / 2R network and a comparator. The power supply must be symmetrical.
This circuit is from the manual of the components used, from the 80s. The circuit is valid for modern operationals. It contains an R / 2R network and a comparator. The power supply must be symmetrical.