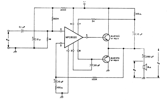
Motorola's integrated circuit used in this' 70s amplifier is no longer common today. Neither do the output transistors, which can be replaced by the TIP31 and 32. The circuit is powered by a voltage of the order of 20 V.

Motorola's integrated circuit used in this' 70s amplifier is no longer common today. Neither do the output transistors, which can be replaced by the TIP31 and 32. The circuit is powered by a voltage of the order of 20 V.
