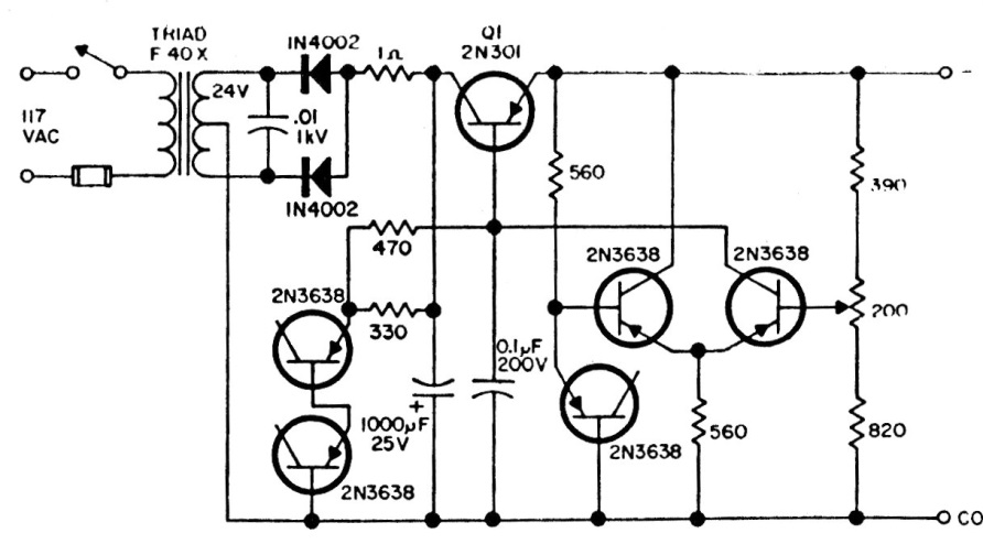
This sophisticated source is low voltage and low current. The circuit found in old documentation may have the transistors replaced with modern equivalents. Transistors with the collector turned off work like zeners taking advantage of the voltage drop at the emitter-base junction.




