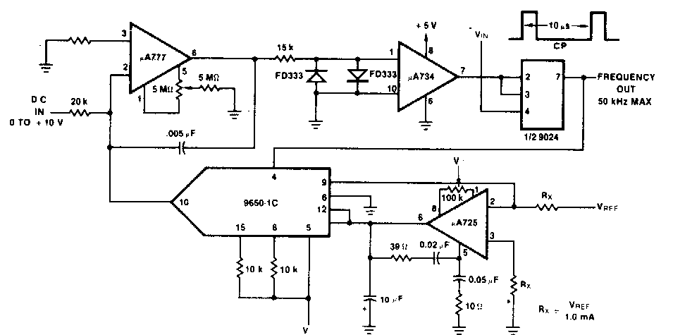
This circuit was found in documentation from the 90s. The components used are not common today. The circuit can be adapted to employ modern equivalent components.
This circuit was found in a Radio Electronics from October 1952. The circuit equalizes the sounds...
This circuit can function as a circuit breaker or current switch opening with a current according to...
The supply of this circuit can be done with voltages from 8 to 28 V and the maximum output current is...