We found this circuit in an old publication. The components used are rare today. Accuracy depends on the resistors in the input selection network. The circuit operates from 10 to 500 kHz.
This well-known siren configuration using complementary transistors is from a 1980s documentation. The...
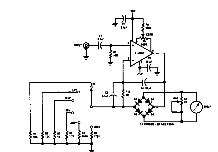
This circuit was found in an old American magazine and could make use of more modern components...
This circuit is from the Philips integrated circuits manual of 1990. It is intended for magnetic...