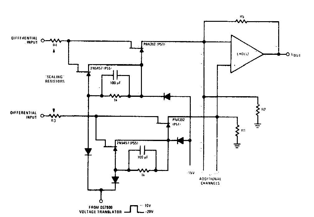
This differential multiplexer was found in an American documentation from the 70s. The operational amplifier is from that time. The frequency, which can reach a few megahertz, depends on the operational amplifier.
This differential multiplexer was found in an American documentation from the 70s. The operational amplifier is from that time. The frequency, which can reach a few megahertz, depends on the operational amplifier.