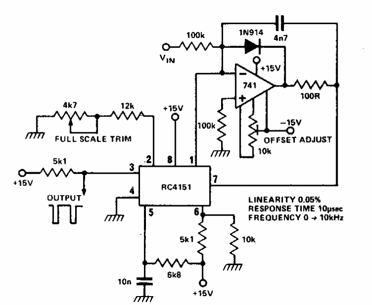
This circuit makes use of components from the time it was published. The TCA151 is not a common component today. The circuit generates 10 to 10 kHz signals.
This circuit, which controls both the temperature and the level of a liquid in a reservoir, was...
This circuit, obtained from old documentation, doubles the frequency of the pulses applied to the...
With this circuit we can control a load from 500 mA to 1 A, depending on the transistor, using a low...