Found in American documentation from the 90s, this circuit uses components that are still common today. The 15 V power supply must be symmetrical.
June 2017 - Mouser Electronics has a broad line of Cree products for use in horticulture, such as...
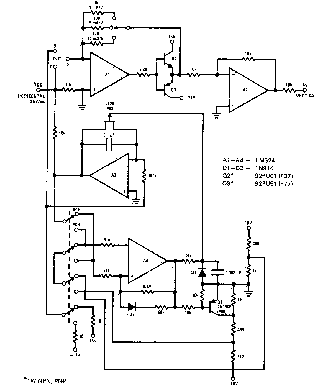
Based on common operational amplifiers, this circuit was found in Texas Instruments documentation. The power...
This is an old circuit with a feature that most modern oscilloscopes have. We found it in a Radio...