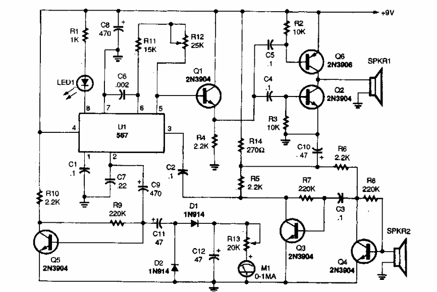
Found in Popular Electronics from the 90s, this circuit is based on a PLL567 and employs high-end or ultrasonic speakers depending on the frequency of oscillations.
This circuit came out in a publication called Electronics Handbook of 1993. The circuit shows how...
This oscillator can generate signals up to a few megahertz depending on the crystal used. Actually...
The drive levels of this shield are opposite to the previous one. The photo-transistor can be of...