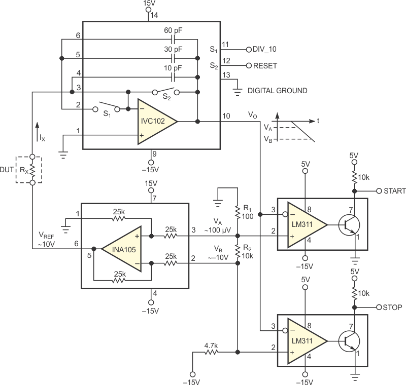
Based on the INA105 or LM311, this circuit was found in an internet documentation. Its purpose is to implement an ohmmeter capable of measuring resistances on the order of gigaohm with a common multimeter.
Based on the INA105 or LM311, this circuit was found in an internet documentation. Its purpose is to implement an ohmmeter capable of measuring resistances on the order of gigaohm with a common multimeter.