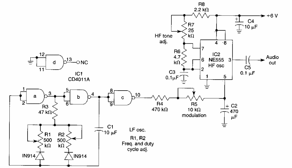
This circuit that emits siren sound can be used in a fire alarm. We found it in an old American documentation. The signal must be applied to a good audio amplifier.
This short-range experimental transmitter emits a signal with many harmonics, without modulation. It can...
Motors of up to 3 or 4 A can be controlled with this PWM circuit. The circuit can be used with 5 to...
This circuit was found in 1968 General Electric documentation. The circuit uses components from the era...