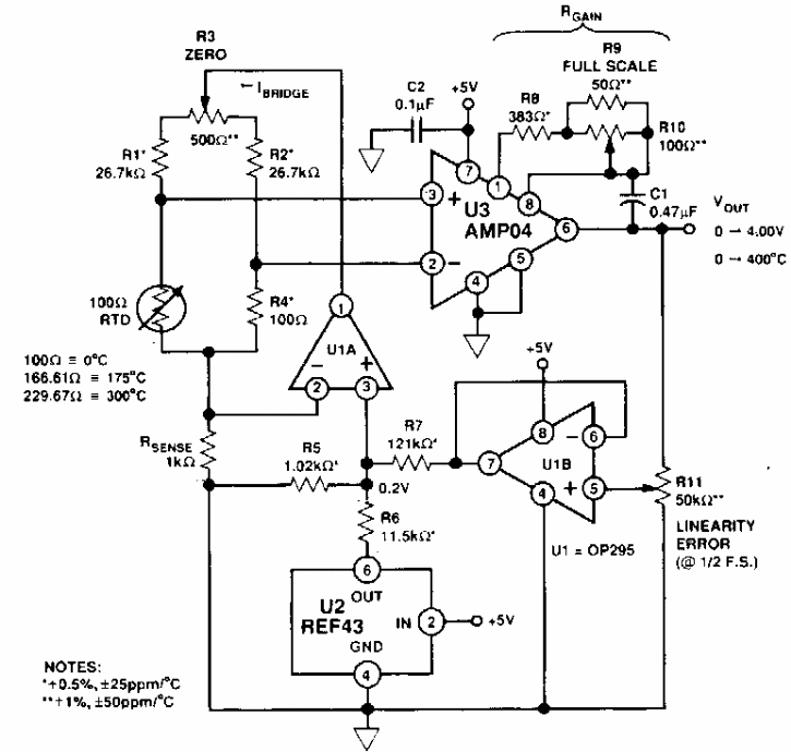
This circuit was found in documentation from Analog Devices, serving to measure temperatures from 0 to 300º C. The components are from the period.
This circuit was found in an American 1980s documentation. Transistors can be commonly used for...
This regulator provides a regulated output voltage of 48 V under a current of up to 1 A from a 60...
The integrated circuit used in this filter is not very common today, but the configuration can be implemented...