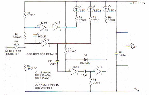
In the figure we have the CMOS logic test circuit developed with the 4049. The circuit activates three LEDs according to the level and status of the input.

In the figure we have the CMOS logic test circuit developed with the 4049. The circuit activates three LEDs according to the level and status of the input.
