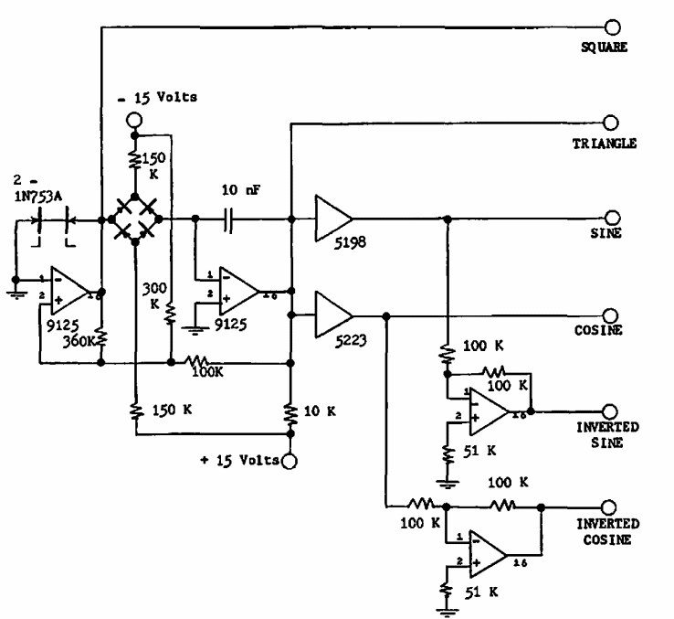
Found in an old American publication, this circuit generates signals of various waveforms. The frequency depends on the components. Operational amplifiers are from the period.
This well-known siren configuration using complementary transistors is from a 1980s documentation. The...
This circuit was found in an old American magazine and could make use of more modern components...
This circuit is from the Philips integrated circuits manual of 1990. It is intended for magnetic...