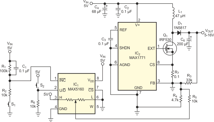
Using Maxim components, this circuit consists of a regulator to a boost converter. The circuit operates in the indicated voltage range. The MAX5160M consists of a digital potentiometer.
Other amplifiers of the series like the MC3301, MC3401 and LM2900 can be used in this circuit. We found...
This type of sensor was used in sensitive infrared systems from the 1960s. This circuit was found...
This circuit was obtained from an American 80's documentation. The balanced mixer can be shown in...