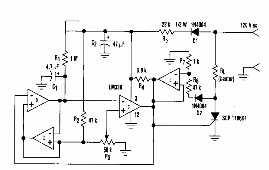
Found in an Electronic Design from the 90's, this circuit uses an SCR according to the controlled power. The circuit is for 12V heating elements.
This circuit, from ancient French documentation, produces a rectangular pulse from input pulses...
This timer for small intervals, but which can be increased with the increase of R1, was obtained in an...
Found in a 90s Radio Electronics, this circuit can supply currents of a few amps, according to the power...