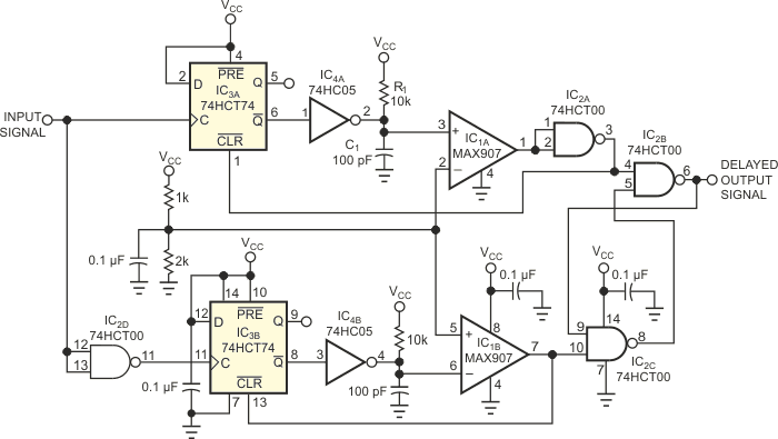
This TTL delay circuit has long delay times which can be determined by R1 and C1. The base is in common TTL and Maxim's MAX907.
This circuit was obtained in the publication 101 Electronics Projects of 1979. The circuit can be...
This range corresponds to the lowest TV channels, 2 and 3 specifically in VHF. The circuit is from...
We found this circuit in the magazine Eletcronics Now of July 1994. The power supply is according to...