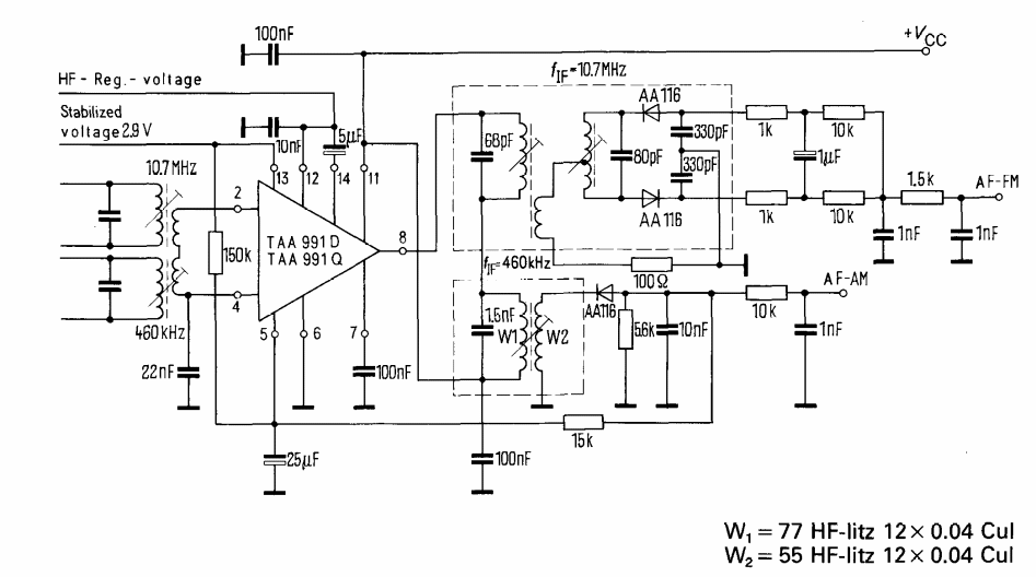
This is the application circuit for the TDA991, found in the 1976 Siemens manual.
This circuit generates pulses at a frequency that can be adjusted by a potentiometer. The circuit is...
This oscillator uses a small IF transformer taken from an old transistor radio. FET admits...
Found in a 1970 EEE, this circuit generates signals that depend on the C1 capacitor. Transistors are...