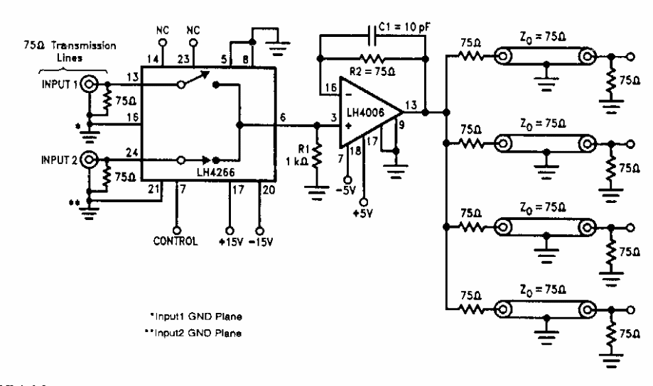
Found in National Semiconductor documentation from the 1990s, this circuit switches video signals to 75-ohm lines. The components are from the period.
This astable multivibrator configuration causes two LEDs to alternately flash at a frequency...
In the figure we show our first circuit that consists of a simple touch switch capable of driving a...
This electromyography monitor is from a 1978 publication on operational amplifiers. The components are...