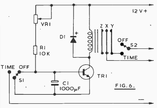
We found this circuit in an old documentation. Transistor can be BC548 and relay according to supply voltage and current up to 100 mA.

We found this circuit in an old documentation. Transistor can be BC548 and relay according to supply voltage and current up to 100 mA.
