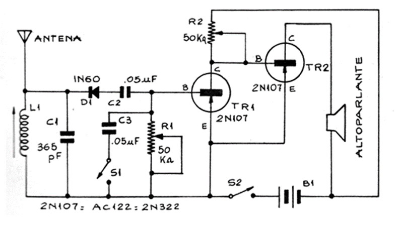
This circuit was found in an Argentine publication from the 1970s. The circuit can be assembled with transistors such as the BC558 and the diode can be 1N34. The coil consists of 100 turns of 28 wire on a ferrite rod and the antenna is a long piece of wire. The power is provided by two small batteries and R2 adjusts the gain for greater volume without distortion. Tuning is done by moving the ferrite rod inside the cardboard tube in which the coil is wound. The potentiometers can be 47k and the speaker 8 ohms.




