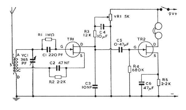
This receiver with two common JFETs was found in an old English documentation. The phone is magnetic from 500 ohms to 2 k ohms and the transistors can be BF245 or MPF102.

This receiver with two common JFETs was found in an old English documentation. The phone is magnetic from 500 ohms to 2 k ohms and the transistors can be BF245 or MPF102.
