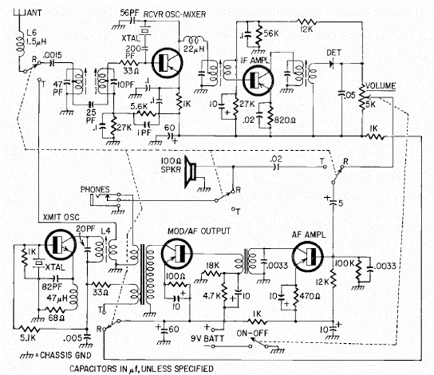
This is the transceiver circuit in a Knight kit sold in June 1964. The 5-transistor circuit operated in the 27 MHz band with small power being fed by a 9 V battery. The transistors are from the time and the frequency is controlled by crystal.
This is the transceiver circuit in a Knight kit sold in June 1964. The 5-transistor circuit operated in the 27 MHz band with small power being fed by a 9 V battery. The transistors are from the time and the frequency is controlled by crystal.