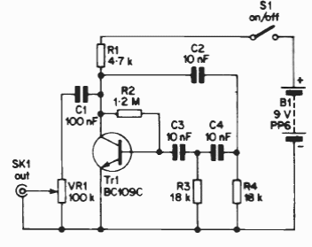
Capacitors C2, C3 and C4 determine the frequency of this simple oscillator. Transistor can be general purpose equivalent.
This circuit, obtained from old documentation, doubles the frequency of the pulses applied to the...
The passage of an object in front of the LDR, producing a shadow or even turning off the ambient...
The CMOS TLC555 [equivalent to the bipolar 555] can be used as a monostable in the configuration...