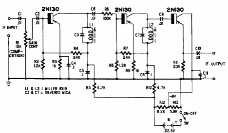
Used in 1950s CW receivers, this type of circuit used germanium transistors. The circuit has excellent gain.
This sequential light effect was obtained in a 1992 documentation, but it can be easily assembled...
This simple Hartley circuit can generate two tones depending on the adjustment of the trimpots. The...
This 2.5 A power supply was found in a 90's QST magazine. The power transistor must be mounted on a...