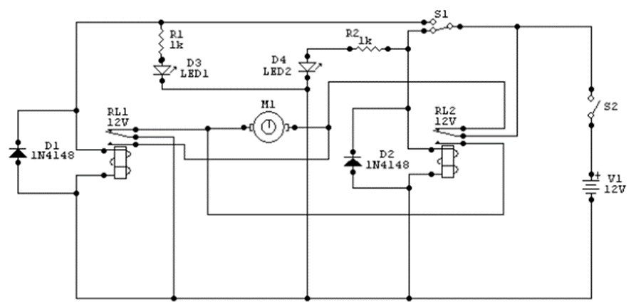
The above project is an H –H bridge drive circuit and can be used to drive DC motors and in the above project we have used the bridge to control the M1 motor. It was sent by reader and collaborator Adriano Muniz Moura. The basis of the circuit is the 12V relays and the power supply is 12V and they are activated in step, serving as a basis for robotics projects and LEDs 1 and 2 serve to indicate the relay that is being activated. Switch S2 powers the entire electronic circuit and switch S1 selects which direction the motor will be turned.




