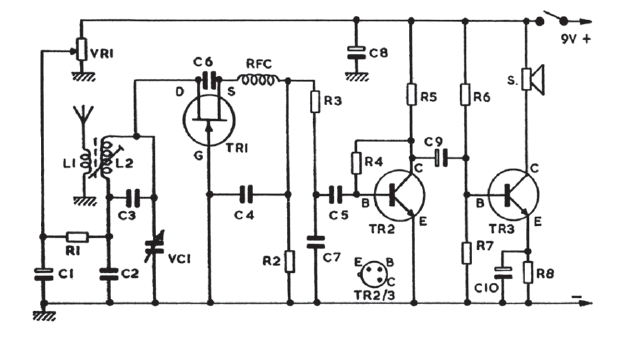
We found this receiver in an old English documentation. The JFET is commonly used and the bipolars can be the BC548s. No information was given about the coils.


We found this receiver in an old English documentation. The JFET is commonly used and the bipolars can be the BC548s. No information was given about the coils.

