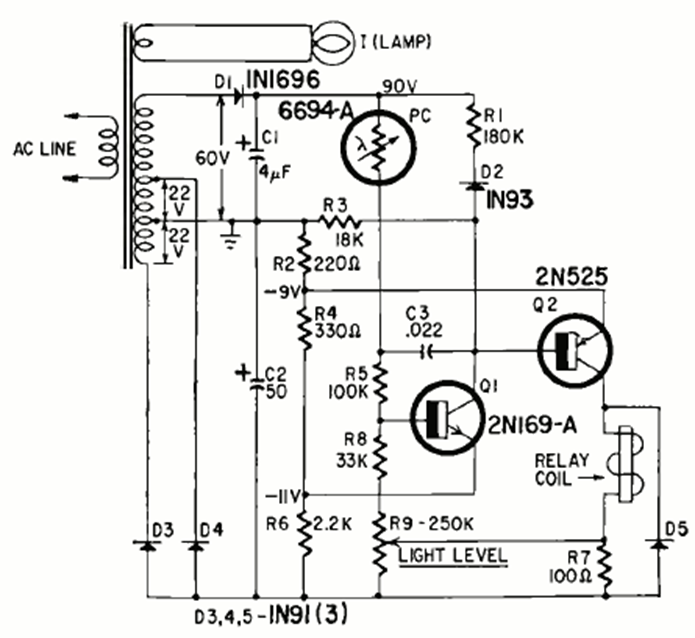
This fast trigger circuit allows the counting of up to 300 pulses per minute. The circuit is from a Radio Electronics from October 1966. The circuit uses a voltage relay in accordance with the transformer. The time response is 40 ms.
This fast trigger circuit allows the counting of up to 300 pulses per minute. The circuit is from a Radio Electronics from October 1966. The circuit uses a voltage relay in accordance with the transformer. The time response is 40 ms.