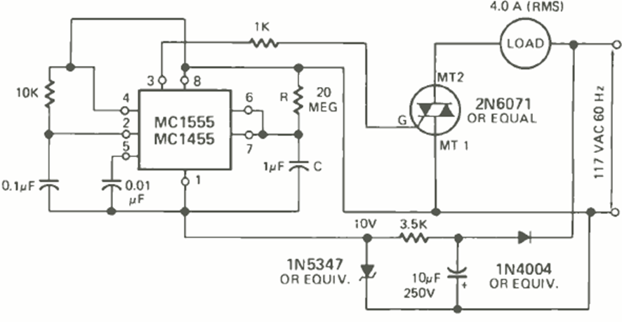
This circuit for AC loads was found in February 1976, Radio Electronics magazine. The triac is common, and the times are given by the 20 MΩ resistor and the 1 uF capacitor.
This source of two voltages and two currents was found in documentation translated from Argentina. We...
This circuit was obtained in a 1991 Electronics Handbook. The publication no longer exists, but...
This circuit is from a Radio Electronics from February 1965. The transistor is general-purpose germanium at...